刊物论著

最大限度的保护您的合法权益

新规出台促变革:《上市公司重大资产重组管理办法》修订的五大亮点

2025-06-23/专业文章/

2025年5月16日,中国证监会、三大交易所发布了修订后的《上市公司重大资产重组管理办法》(以下简称“新《重组办法》”)、《上市公司重大资产重组审核规则》。本次《重组办法》及配套审核规则的修订是中国证监会和三大证券交易所为落实新“国九条”及“并购六条”的具体举措,旨在提高审核效率,提升监管包容度,从而进一步释放并购重组市场活力。新《重组办法》积极回应近期市场关切,亮点颇多,值得关注。 


image.png

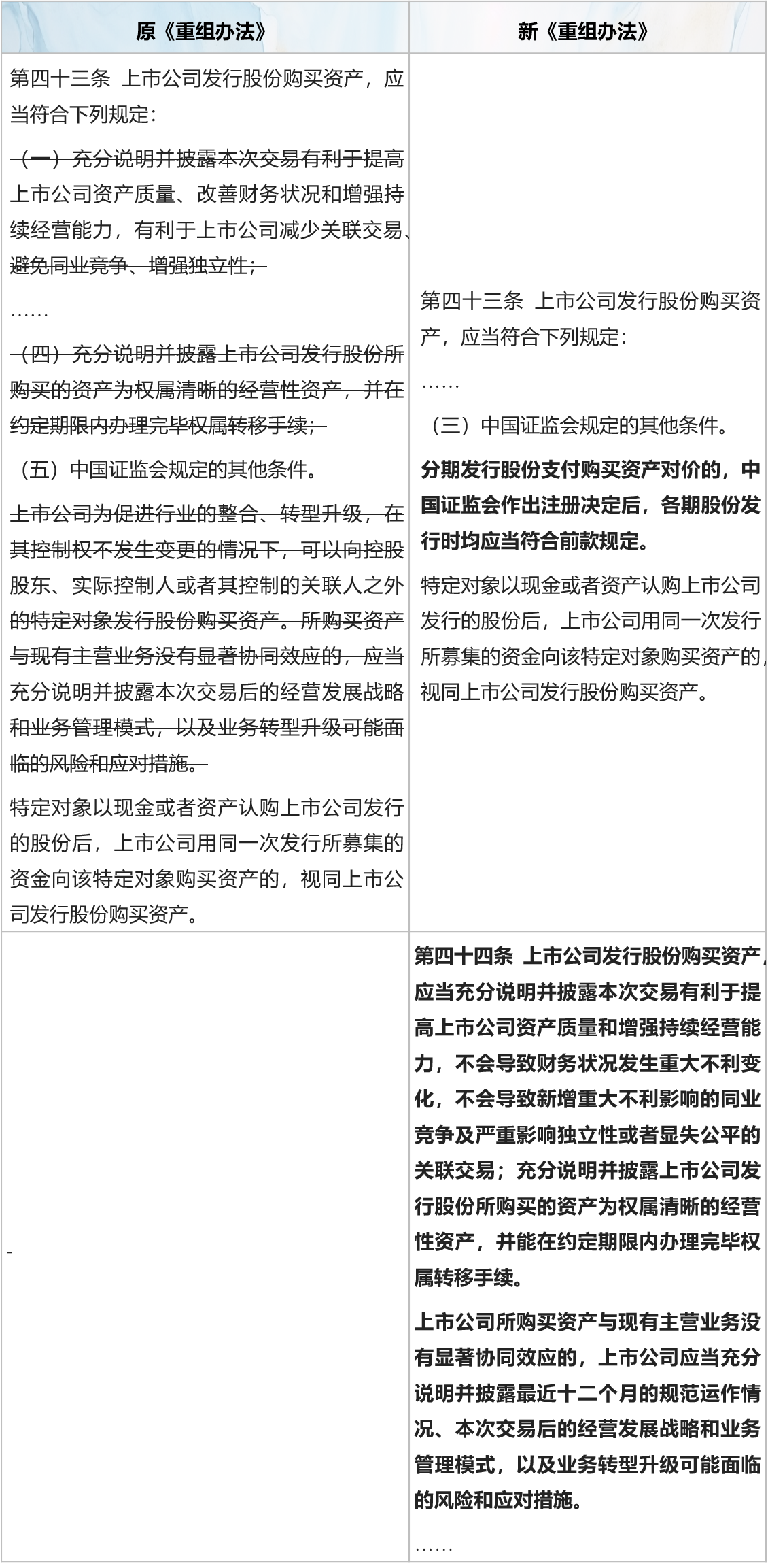
亮点一:创新交易支付机制,提升并购灵活性


新《重组办法》首次建立了重组“股份对价分期支付机制”,将申请一次注册、分期发行股份购买资产的注册决定有效期从12个月延长至48个月。分期发行股份的,锁定期自首期股份发行结束之日起算。在计算是否构成重组上市等相关指标时,将分期发行的各期股份合并计算。

同时,在强制业绩承诺情况下,上市公司与交易对方可以选择业绩补偿或者分期支付加业绩补偿等方式履行承诺义务。

新《重组办法》的这一机制为交易双方提供了更大的灵活性,一方面有效控制上市公司收购风险,充分保障上市公司股东利益;另一方面也有利于拟被并购的那些估值存在较大不确定性的科技型企业或业绩波动较大的标的资产。


image.png


经检索,目前市场上还没有采用该机制的案例,我们姑且以2025年6月15日博众精工(688097)公告拟4.2亿元收购上海沃典工业自动化有限公司70%股权为例。本次交易虽不构成重大资产重组,但在以往交易模式下,若采用股份支付,一次性支付全部股份对价会对博众精工的股权结构造成较大冲击,且上海沃典所处行业竞争激烈,未来业绩存在不确定性。若采用股份对价,博众精工可分48个月分期支付:前两年若上海沃典业绩达标则按计划发行股份,未达预期可调整发行数量或要求补偿,有效降低并购风险。此外,交易设置2025—2027年业绩承诺,扣非归母净利润累计不低于1.85亿元,分期支付与业绩承诺配合,进一步保障交易合理性与安全性。 


image.png

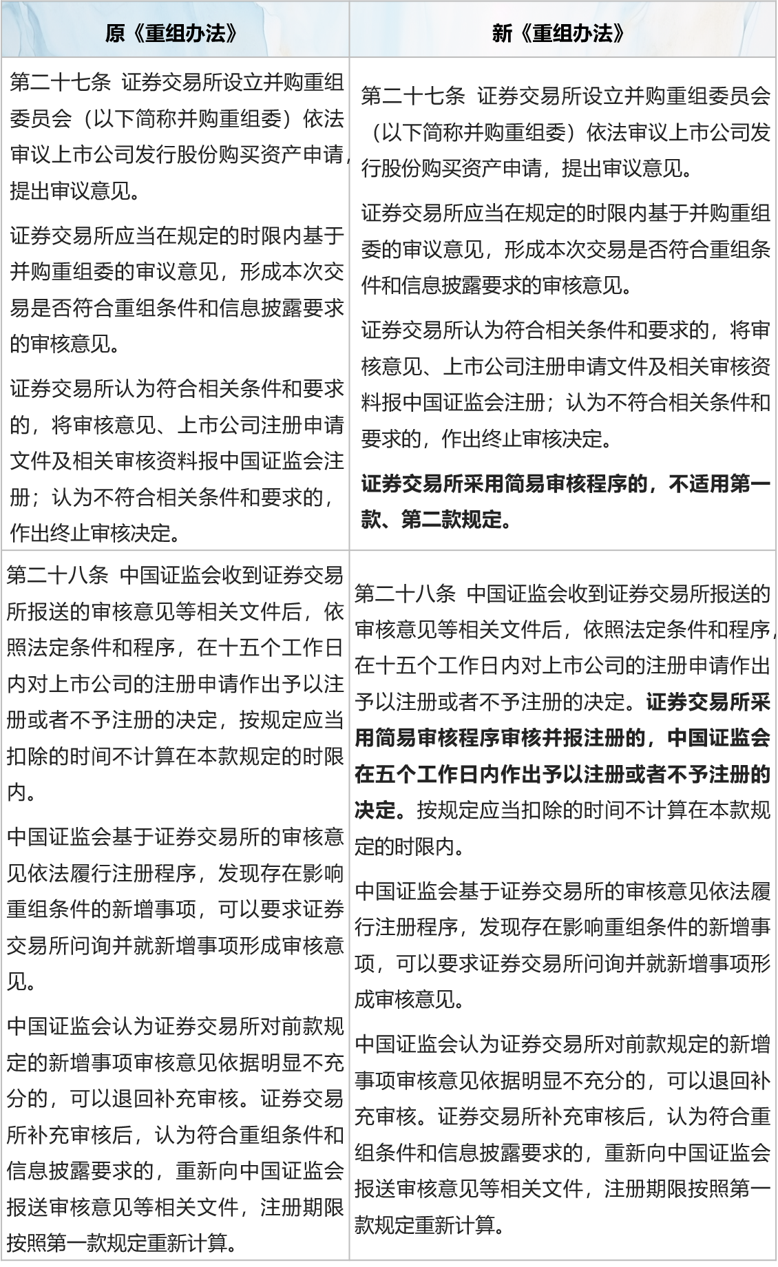
亮点二:新设简易审核程序,大幅提高审核效率


新《重组办法》新设重组简易审核程序,针对“上市公司之间换股吸收合并”,以及“上市公司本次发行股份购买资产的董事会决议公告日前连续二十个交易日在交易所股票收盘总市值均超过100亿元,最近两年交易所对上市公司信息披露质量评价为A,同时本次交易不构成重大资产重组”的交易,适用简易审核程序,实行“2+5+5”审核机制,即交易所2个工作日内受理、5个工作日内完成审核、证监会5个工作日内完成注册。相对于传统流程(2~3个月交易所审核+15天证监会注册),简易审核程序将极大地缩短重组审核周期,提高并购重组的效率。


image.png


作为新《重组办法》修订后首单上市公司间吸收合并交易,海光信息(688041)拟吸收合并中科曙光(603019)备受市场关注。2025年5月26日,也就是新《重组办法》发布后的第十天,海光信息与中科曙光公告,筹划由海光信息通过换股吸收方式合并中科曙光。2025年6月9日,双方披露换股吸收合并预案。根据新《重组办法》的规定,本交易可以适用简易审核程序。在提交申请后,交易所可在2个工作日内受理、5个工作日内完成审核并出具审核意见、证监会5个工作日内完成注册。相较于以往可能长达数月的审核流程,简易审核流程可以大幅压缩交易周期,大大加快了两家公司的合并进程,及早“实现海光信息在芯片领域、中科曙光在整机和数据中心基础设施领域的优势技术积累、团队和资金能力、供应链和市场资源等资源上的互补和深度融合”,提升公司市场竞争力。 


image.png

亮点三:优化监管要求,增强并购监管适应性


针对上市公司发行股份购买资产的规定,新《重组办法》将上市公司应当充分说明并披露本次交易“有利于改善财务状况”“有利于上市公司减少关联交易、避免同业竞争、增强独立性”的要求,调整为“不会导致财务状况发生重大不利变化,不会导致新增重大不利影响的同业竞争及严重影响独立性或者显失公平的关联交易”。其中“不会导致财务状况发生重大不利变化”,调整了“有利于改善财务状况”规则要求,提升了上市公司收购未盈利资产的包容度;“不会导致新增重大不利影响的同业竞争及严重影响独立性或者显失公平的关联交易”其实是延续《首次公开发行股票注册管理办法》监管逻辑,实现了监管尺度的统一。

新《重组办法》的这一调整从“正向改善”要求转变为“负面禁止”模式,在尊重市场规律和产业发展需求的基础上,提升了上市公司并购优质资产的制度空间。


image.png


2025年5月31日,阳谷华泰(300121)发布《关于关于发行股份购买资产并募集配套资金申请文件获得深圳证券交易所受理的公告》,阳谷华泰拟通过发行股份及支付现金方式收购波米科技有限公司100%股权。阳谷华泰公告显示,2023年、2024年,波米科技净利润分别为-1,171.65万元、-918.19万元。阳谷华泰专注精细化学品的研发、生产和销售,主要产品为橡胶助剂;波米科技则主要从事高性能聚酰亚胺材料的研发、生产和销售,主要产品包括非光敏性聚酰亚胺与光敏性聚酰亚胺涂层胶以及聚酰亚胺液晶取向剂,主要应用于功率半导体器件制造、半导体先进封装与液晶显示面板制造领域。交易完成后,阳谷华泰将切入半导体材料赛道,打破单一橡胶助剂业务格局。

该交易得到深圳证券交易所受理,显示了监管对上市公司跨界收购非盈利资产的包容。 


image.png

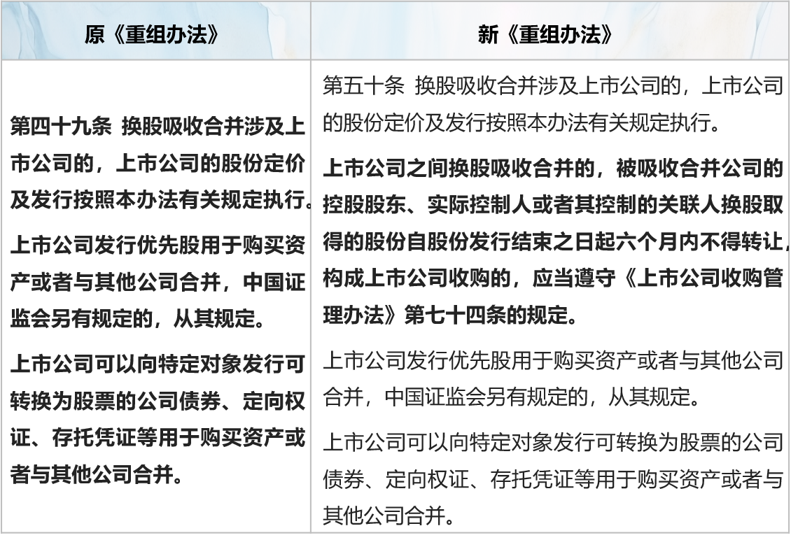
亮点四:明确吸收合并锁定期,推动上市公司整合


新《重组办法》对上市公司之间的吸收合并,明确了锁定期要求。具体来说,被吸收合并公司的控股股东、实际控制人或者其控制的关联人换股取得的股份自股份发行结束之日设置6个月的锁定期;构成上市公司收购的,应当遵守《上市公司收购管理办法》第七十四条的规定,即收购人持有的被收购公司的股份,在收购完成后18个月内不得转让。对被吸收合并方的其他股东则不设置锁定期。

新《重组办法》这一差异化的锁定期设置,既为了防止大股东短期套利对市场造成冲击,又为中小股东提供了一定的退出灵活性,有助于推动上市公司之间通过吸收合并实现资源整合和产业升级。


image.png


根据前述海光信息吸收合并中科曙光的交易预案,被吸收合并方中科曙光的控股股东北京中科算源资产管理有限公司的股份锁定期安排为“中科算源因本次交易而取得的海光信息的股份,自该等股份登记至中科算源名下之日起六个月内,不得转让或者委托他人管理中科算源所持有的该等股份。” 


image.png

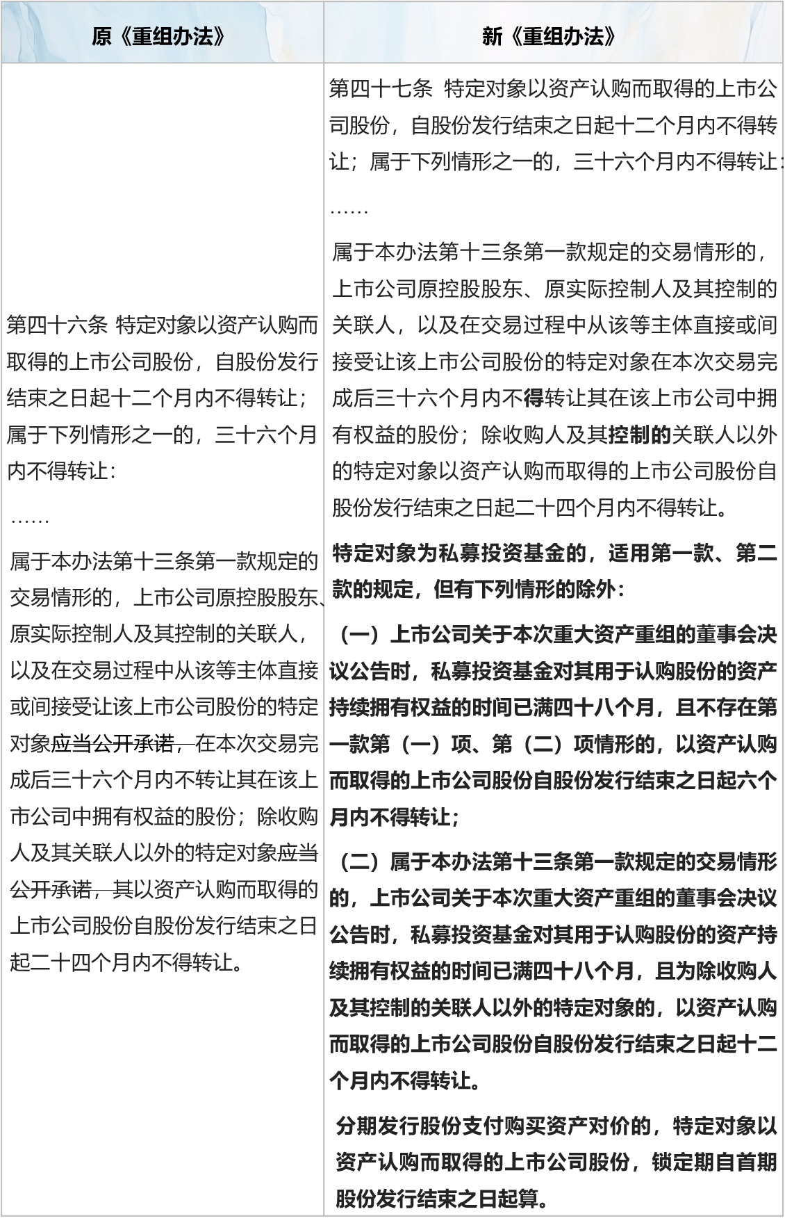
亮点五:鼓励私募基金参与,畅通资本循环


新《重组办法》对私募基金投资期限与重组取得股份的锁定期实施“反向挂钩”。明确私募基金投资期限满48个月的,第三方交易中的锁定期限由12个月缩短为6个月,重组上市中控股股东、实际控制人及其控制的关联人以外的股东的锁定期限由24个月缩短为12个月。

这一举措旨在鼓励私募基金长期投资,并参与上市公司并购重组,缓解私募基金“退出难”问题。


image.png


假设某私募基金在4年前投资了一家具有发展潜力的企业,如今该企业计划通过重组上市实现进一步发展。在以往锁定期规定下,私募基金作为企业股东,在重组上市后可能面临较长锁定期,资金流动性受限。但根据新《重组办法》,由于私募基金投资期限已满48个月,在企业重组上市后,若其作为控股股东、实际控制人及其控制的关联人以外的股东,锁定期由原本的24个月缩短为12个月。这大大提高了私募基金的资金流动性,使其能更快实现退出并回笼资金,用于新投资项目。同时,也激励更多私募基金进行长期投资,积极参与上市公司并购重组活动,为资本市场注入更多活力。

本次《上市公司重大资产重组管理办法》的修订,通过在交易支付机制、审核程序、监管要求、锁定期规则以及私募基金参与等方面的创新和优化,为上市公司并购重组提供了更为有利的制度环境。相信随着新《重组办法》的逐步实施,会涌现更多值得关注的案例。


阅读原文

手机扫一扫
分享这则文章