刊物论著

最大限度的保护您的合法权益

境外投资者境内利润再投资税收抵免新政解析

2025-08-12/专业文章/ 任雪丽  

摘要



在进一步鼓励境外投资者在华投资,优化稳定外资税收环境的背景下,财政部、税务总局与商务部于2025年6月27日联合发布《关于境外投资者以分配利润直接投资税收抵免政策的公告》(财政部 税务总局 商务部公告2025年第2号,以下简称“2号公告”),该公告自2025年1月1日起施行。

为推动该政策有效落地,2025年7月起,各相关部门密集发布配套文件,包括国家发展改革委等七部门印发的《关于实施鼓励外商投资企业境内再投资若干措施的通知》(发改外资〔2025〕928号,以下简称“928号通知”)、商务部发布的《关于做好境外投资者以分配利润直接投资税收抵免政策落实工作的通知》(商办资函〔2025〕380号,以下简称“380号通知”),以及国家税务总局发布的《关于境外投资者以分配利润直接投资税收抵免政策有关事项的公告》(国家税务总局公告2025年第18号,以下简称“18号公告”)。上述举措充分体现出我国对鼓励境外投资者在华持续投资的政策支持力度。本文拟从新政适用条件、操作流程管理及合规要点三个维度,梳理境外投资者适用税收抵免政策的关键考量,以协助企业在享受优惠的同时有效防范风险。

daf28ec694188ae8d0ac7e07578f7c68.png

境外投资者境内利润再投资的税收政策

(一)税收抵免政策新政:

可叠加适用原有递延纳税政策

现行《企业所得税法》规定,非居民企业取得来源于中国境内的股息、红利等权益性投资收益,适用源泉扣缴制度,按10%的税率,或依据税收协定适用优惠税率征收预提所得税。

为鼓励境外投资者持续在华投资,自2017年1月1日起,我国已实施境外投资者境内利润再投资递延纳税政策,即对符合条件的境内再投资暂不征收预提所得税(下称“递延纳税政策”)。而根据2025年1月1日起施行的2号公告,符合条件的境外投资者通过境内利润直接用于再投资的,可以按投资额的10%或税收协定规定的更低税率,自境外投资者当年应纳税额中抵免,未抵完部分可结转以后年度继续抵免(下称“税收抵免政策”)。新出台的税收抵免政策为阶段性政策,执行期间为2025年1月1日至2028年12月31日,可与原有递延纳税政策叠加适用。

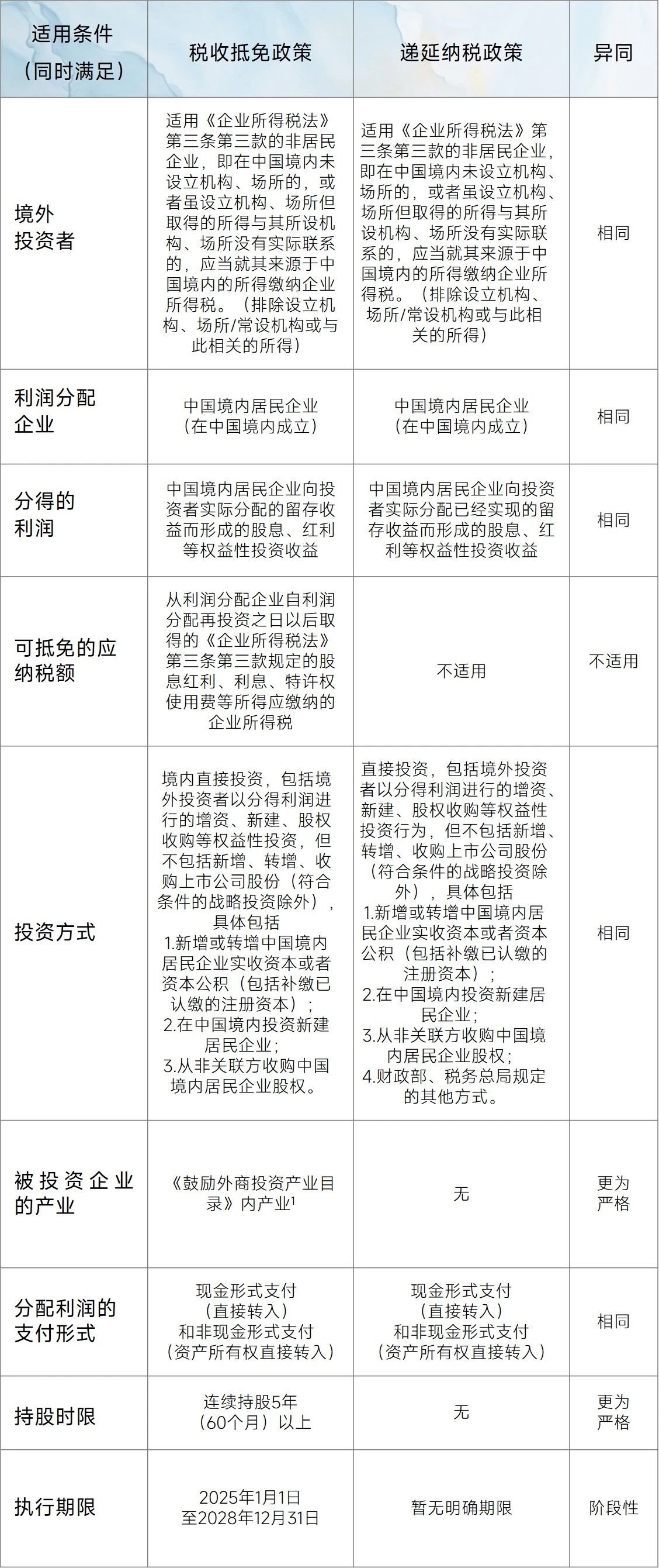
(二)税收抵免政策的适用条件

虽然税收抵免政策可以与现行的递延纳税政策叠加适用,但两者在适用条件上并不完全一致。2号公告对税收抵免政策的适用条件作出了系统规定,18号公告则对执行层面的关键问题进行了进一步明确。为更准确把握该政策的适用范围,本文将结合递延纳税政策,从适用条件的异同角度,对税收抵免政策的具体要求进行梳理与分析。

874744292b0767726bf0af32d4013660.jpg

18号公告进一步明确了税收抵免政策的执行细节,包括:

1. 明确补缴已认缴注册资本增加实收资本或资本公积属于符合条件的直接投资方式,使得税收抵免政策与递延纳税政策在投资方式适用范围上一致。

2.  鉴于税收抵免政策对境外投资者再投资有5年(60个月)的持股期限要求,18号公告明确了再投资开始和停止的时间,开始时间以商务主管部门出具的《利润再投资情况表》中列明的再投资时间当月,停止时间以收回投资款与被投资企业按规定完成法律形式变更手续月份中较早的月份为准。

3.  明确了抵免额度的计算细节:境外投资者可在计算抵免额度时自主选择10%的法定预提税率或较低的协定税率,但在未来收回投资并补缴递延税款时,不得适用较低的协定税率;若利润来源于多个企业,应按各利润分配企业分别归集计算抵免额度;如使用外币进行再投资,应以实际支付日的汇率中间价折算确定抵免额度。值得留意的是,如果计算抵免额度时选择协定优惠税率,但是之后被税务机关认定不符合协定待遇条件的,可以调增抵免额度。

4.  如不符合税收抵免政策条件(包括未满足5年持股期限)但实际享受抵免政策导致少缴税款的,境外投资者除应补缴相应税款,并自其实际抵减应纳税额之日起加收滞纳金。

b48cf01085a19a16d7915bdcf99bfba3.png

税收抵免政策的程序性要求

(一)境外投资者自行判断适用条件

境外投资者应根据自身情况,判断是否符合税收抵免政策的适用条件,并明确再投资的基本信息(包括选择用于计算抵免额度的适用税率)。

(二)被投资企业向商务主管部门报送再投资信息

被投资企业应通过商务部业务系统统一平台,向所在地商务主管部门报送相关再投资信息。

(三)商务主管部门核实并出具《利润再投资情况表》

所在地商务主管部门对报送信息进行核实后,报送省级商务主管部门,由其会同财政、税务等相关部门确认,并出具《利润再投资情况表》。

(四)境外投资者填写税收抵免信息报告表

境外投资者应填写18号公告附件中的《境外投资者再投资税收抵免信息报告表》,并提供给利润分配企业。

(五)利润分配企业办理税收抵免手续

利润分配企业在办理扣缴企业所得税申报时,申报抵减境外投资者应缴纳的企业所得税,并填写和/或提交相关材料,尤其包括:《中华人民共和国扣缴企业所得税报告表》;《境外投资者再投资税收抵免信息报告表》(由境外投资者提供);《利润再投资情况表》(商务主管部门出具,见步骤3)。

(六)境外投资者收回投资时的税务处理

再投资满5年(60个月)的,境外投资者应在收回投资后7日内,向利润分配企业所在地税务主管机关申报补缴递延的税款;再投资不满5年(60个月)的,境外投资者除上述补缴递延税款之外,应重新计算抵免额度,对已抵免税额超过抵免额度的,应同时补缴超出抵免额度的税款并加收滞纳金。

(七)被投资企业向商务主管部门报送投资收回信息

在境外投资者收回投资时,被投资企业应通过商务部业务系统统一平台账户,向所在地商务主管部门报送相关信息。

(八) 商务主管部门汇总确认与信息共享

所在地商务主管部门核实回收信息后,报送省级商务主管部门确认。省级商务主管部门应按季度将信息与统计、财政、税务等部门共享,并统一上报商务部。

3b22d2dbf7648a0e03c0a6454b02c3aa.png

适用税收抵免政策时应关注的合规要点

相较于现有的递延纳税政策,税收抵免政策在优惠力度上对境外投资者更为有利,但同时对其适用条件和后续监管提出了更高要求。若适用不当,不仅需补缴税款,还可能加收滞纳金并承担相应法律责任。因此,在适用该政策时,应特别关注以下合规要点:

(一)把握关键时间节点,准确判断适用条件

2号公告虽未限制境内利润产生和分配年份,但再投资应发生在2025年1月1日至2028年12月31日期间;此外,可用于抵免的应纳税额应对应于再投资发生之后取得的所得,且最早不超过2号公告发布之日(即2025年6月27日);关于持股期限的计算,则应严格按照18号公告明确的开始时间和停止时间确认。

(二)合理选择适用税率,平衡短期与长期利益

境外投资者可在抵免额度计算时选择10%的法定预提税率或适用的协定优惠税率,但由于选定后,在未来收回投资并补缴递延税款时不得再适用协定税率。因此,应综合考虑将来可抵免的应纳税额高低、现金流影响及长远税收安排,谨慎作出选择。

(三)持续关注产业政策变化的影响

如被投资企业的产业类型或所依据的鼓励类目录发生变化,是否影响税收抵免政策的税收待遇,境外投资者应密切关注相关政策调整并评估其对税收待遇的影响。

(四)妥善处理投资收回时的政策叠加适用问题

在一项再投资同时符合税收抵免政策与递延纳税政策适用条件的情况下,收回投资时应同步评估两项政策的适用后果,并分别按照相关规定进行税务处理,防止出现合规疏漏。


结语

综上,税收抵免政策在适用条件判定、信息报送、资料准备和操作流程等方面均提出了更高的合规要求。境外投资者及相关境内企业(包括被投资企业、利润分配企业及其他扣缴义务人)应确保各环节操作规范、材料完备,建立有效的内部审查和存档机制,并在有疑问时及时咨询专业人士,以防范税务与合规风险。



文章附录

[1]  现行有效的适用文本为《鼓励外商投资产业目录(2022年版)》(国家发展和改革委员会、商务部令第52号)。



阅读原文

手机扫一扫
分享这则文章