刊物论著

最大限度的保护您的合法权益

仲裁调查取证司法协助的实践突破——基于上海国际商事法庭案例的实务观察

2025-09-01/专业文章/ 赵平  吕斯琼  张佳敏  

摘要

2025年5月,上海国际商事法庭首次以调查令形式支持国际商事仲裁调查取证,标志着我国在仲裁与司法协同机制建设上的重要突破。该案不仅提供了具有可操作性的仲裁调查取证路径,也增强了国际仲裁在我国开展的制度信心。


本文系统梳理了我国仲裁庭调查取证权的法律依据,并以上海和广东的仲裁调查令制度为代表,分析地方性规范与实践运用。在此基础上,参考《贸易法委员会国际商事仲裁示范法》,以及美国、英国和瑞士的相关规定与实践经验,深化对该机制逻辑与发展的理解。文章最终基于当前制度,提出对仲裁实务各方具有参考价值的操作观察与建议。


0381ddd363c46dd392085a7bc6ce7207.png

引言


2025年5月,上海国际商事法庭依据上海国际经济贸易仲裁委员会(上海国际仲裁中心)提交的一项基于仲裁庭临时措施的调查取证申请,经审查后依法出具调查令协助调取相关证据。这是该法院首次以调查令形式支持国际商事仲裁调查取证,体现了司法对国际仲裁的协同保障作用1

该案是一起因跨境数据服务合同引发的纠纷,涉及中国香港公司、外国公司与中国江西公司。识别各方交易代表人的身份,以判断合同是否在当事人之间有效成立,是本案仲裁的核心争议。然而,由于相关代表人的留存信息仅为微信号,账号注册信息等关键资料难以查证,因此当事人向仲裁庭提出调查取证申请。仲裁机构虽然向第三方发出协助调查函,但因对方拒绝配合,取证工作受阻,案件审理一度陷入停滞。随后,仲裁庭正式作出临时措施决定,仲裁机构通过上海法院国际商事“一站式”平台,向上海国际商事法庭申请开具调查令。经审查,上海国际商事法庭依据《上海市高级人民法院关于开具调查令协助仲裁调查取证的办法(试行)》的相关规定出具调查令,成功推动仲裁调查取证工作开展2

该调查令的顺利出具,不仅推动了个案的审理,也促进了我国仲裁与司法的有效衔接。仲裁调查令的实践运用,正是对国际仲裁规则中“法院协助取证”(Court Assistance in Taking Evidence)的积极回应,构成了中国方案下的制度路径,为我国仲裁制度与司法程序的衔接提供了新方向。本文将系统梳理我国仲裁调查取证的制度基础和实践现状,并借鉴国际规则与他国经验,探讨实务启示。


3f240c2ae24e5ec90c018efa5e0a0d94.png

我国仲裁调查取证的规范与实践


为更系统理解我国仲裁调查取证的制度基础及操作路径,本部分将梳理我国仲裁调查取证的法律依据、地方性规范和实务操作,从而勾勒出我国仲裁调查取证的制度体系与实践现状。

(一)仲裁庭调查取证权的法律依据

我国《仲裁法》赋予仲裁庭在特定情况下主动取证的权力。根据第四十三条规定,虽然当事人对其主张应承担举证责任,但仲裁庭在认为有必要时,也可以自行收集证据3。该条文虽明确赋予仲裁庭“自行收集证据”的权力,但实际效力仍比较有限。在实践中,仲裁案件如需调查取证,通常是由仲裁机构开具协助调查函,再由当事人或仲裁庭持函前往相关单位进行调取。然而,由于协助调查函并无强制力,往往难以产生实质性效果。尤其是在向政府机关或企事业单位调取证据时,相关单位常以“调查函无强制力”为由拒绝配合,导致仲裁调查取证难以有效开展4

《仲裁法》亦对法院在仲裁中的证据支持作出规定。根据第四十六条,当证据存在灭失风险或将来难以取得时,当事人可以申请证据保全,由仲裁委员会将申请转交证据所在地的基层人民法院处理5。然而该条款的适用范围非常有限,仅限于证据保全,难以满足仲裁中常规证据的调取需求。

目前,仲裁庭取证无强制力、法院协助路径不畅的制度困境,削弱了仲裁在获取证据和查明事实方面的效能,不利于争议纠纷的高效解决及仲裁制度公信力的提升。

(二)仲裁调查取证的地方性规范

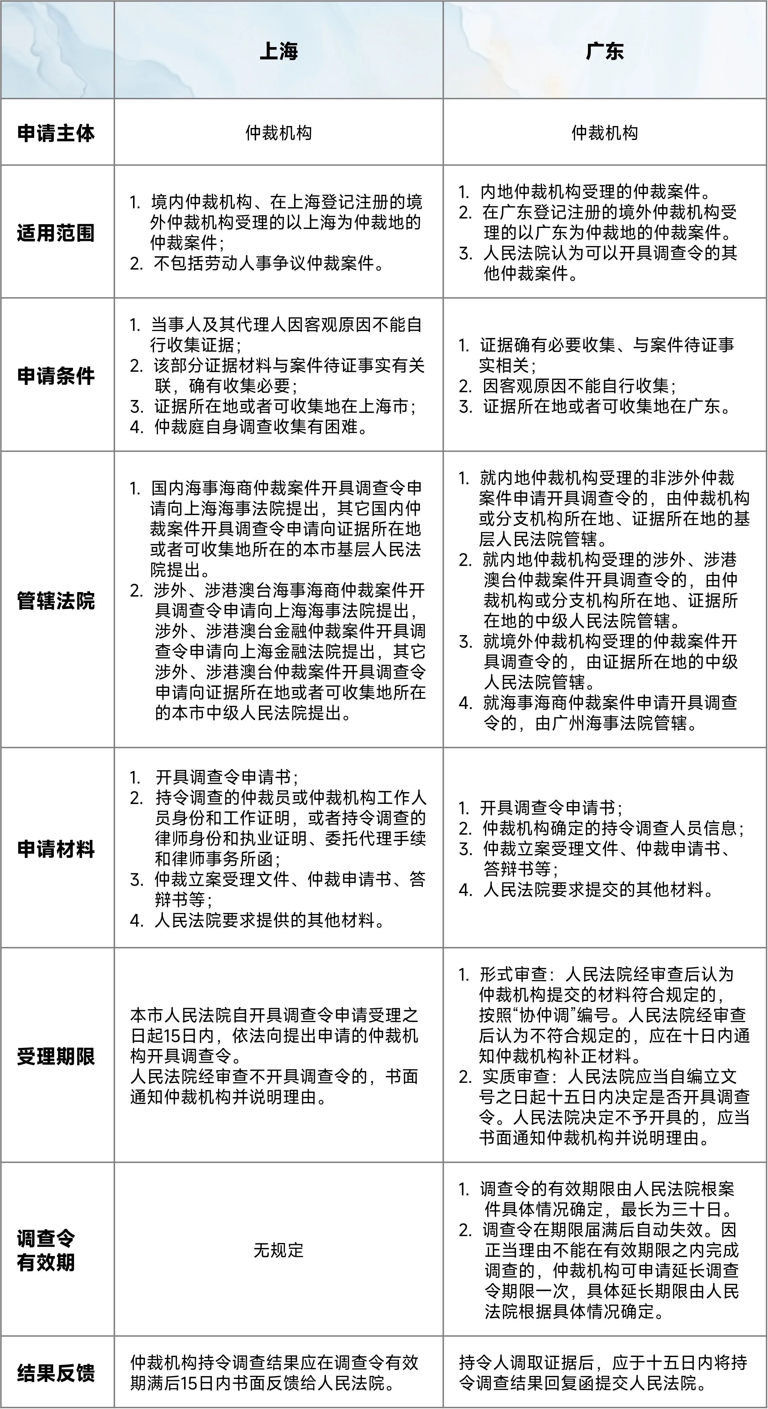
近年来,以上海、广东为代表的地区通过司法文件或地方性法规创设了仲裁调查令制度,旨在弥补仲裁庭调查取证权效力不足的问题。然而,在全国很多地方,仲裁庭的调查取证权仍主要体现在仲裁委员会的仲裁规则中,尚未形成可对外部主体具有法律约束力的制度机制。

例如《北京仲裁委员会仲裁规则》第三十四条和《西安仲裁委员会仲裁规则》第四十五条均规定:在当事人申请且仲裁庭认为必要,或者当事人虽未申请但仲裁庭根据案件审理情况认为确有必要的情形下,仲裁庭可以自行调查事实、收集证据6。这些仲裁规则虽然在一定程度上细化了《仲裁法》第四十三条的规定,但是其效力仍局限于仲裁程序本身,无法对外部第三方设定配合义务,缺乏强制力,因此仲裁调查取证在实践中仍然比较困难。

相较而言,上海和广东的地方立法走在全国前列,率先建立了仲裁调查令制度,为仲裁庭调查取证提供了司法协助的制度支持。上海通过《上海市优化营商环境条例》《上海市推进国际商事仲裁中心建设条例》《上海市高级人民法院关于开具调查令协助仲裁调查取证的办法(试行)》等多层级规范,构建了覆盖境内外仲裁机构、多种案件类型的仲裁调查取证协助机制。广东则通过《广东省人民代表大会常务委员会关于加强法律服务工作促进粤港澳大湾区建设的决定》《广东省优化营商环境三年行动方案(2023—2025年)》《广东省高级人民法院关于开具调查令协助商事仲裁机构调查取证的办法(试行)》等政策文件,逐步完善仲裁调查令支持体系。


363abbc726359ab62892fff37a6229d0.jpg

(三)仲裁调查令的操作机制

在仲裁调查取证制度规范逐步确立的基础上,相关操作机制直接关系到制度能否落地实施。上海与广东两地法院在地方性规范的基础上,分别出台了《上海市高级人民法院关于开具调查令协助仲裁调查取证的办法(试行)》和《广东省高级人民法院关于开具调查令协助商事仲裁机构调查取证的办法(试行)》,以下以此为例,梳理仲裁调查令申请程序的具体操作流程。


0adc75c02b75946f0dafa326e44434c2.jpg

(四)仲裁调查令的实务案例

下文选取上海和广东具有代表性的仲裁调查令案例,从纠纷类型、仲裁机构、受理法院、请求调取的证据内容、法院作出支持的依据及理由等维度进行整理,以展示调查令制度在实务中的具体运作。


ed60304e13957b5ee22d27c944bfb5d5.jpg

结合上述案例可见,上海和广东的法院在接到仲裁机构的调查令申请后,通常会审查以下内容:

一是证据的关联性,即所调取的证据是否与案涉纠纷具有直接关联,确属仲裁庭裁决所必需。例如,上海国际商事法庭在审查跨境数据服务合同纠纷的调查令申请时,认为申请协助调查的微信账号注册信息是裁决仲裁纠纷的必要证据,因而将其作为支持开具调查令的重要依据。

二是取证的必要性,即当事人及仲裁庭已尽力尝试但仍无法自行收集相关证据,确有必要请求法院协助。如在河源建设工程施工合同纠纷和广州承揽合同纠纷中,均因调查对象不对司法机关以外的其他机构或个人开放查询,导致仲裁庭取证受限,需依赖法院协助完成。

三是程序的合法性,即仲裁庭申请调查令是否符合适用范围、申请条件及程序要求。如在上海跨境数据服务合同纠纷和广州承揽合同纠纷中,法院均认定仲裁庭程序正当、材料完备,因而予以支持。


72e00ee301414d76b67b367d8c3c7e71.png

国际借鉴


下文将从联合国国际贸易法委员会发布的《贸易法委员会国际商事仲裁示范法》(以下简称“《示范法》”)出发,结合美国、英国和瑞士等主要法域在仲裁取证和法院协助方面的相关规定与实践经验,探讨其制度设计特点,也为理解我国制度的实践价值提供参照。

1.《示范法》:确立法院协助仲裁取证的基础模式

《示范法》第27条明确规定,在仲裁庭同意的前提下,仲裁庭或当事人可以向本国有管辖权的法院申请协助收集证据;法院可以在其权限范围内,依据自身获取证据的规定,对该申请予以执行11。该条款为仲裁庭获取证据提供了制度支持,是国际仲裁领域中法院协助制度的典型设计。

2. 美国:强仲裁权限与有限司法介入

在美国,《联邦仲裁法》赋予仲裁庭较强的调查取证权,包括直接传唤证人、命令披露文件等12。法院通常仅在特殊情形下提供协助,主要用于紧急情况下的证据调查。例如在Ferro Union Corp. v SS Ionic Coast案中13,原告在仲裁前申请对停靠在休斯顿港的涉案船只进行证据调查。法院考虑到船只即将离港,证据有灭失风险,遂批准了有限范围内的调查请求。法院亦明确,该行为不干涉仲裁程序本身,而是为仲裁庭提供潜在的重要事实依据。美国模式凸显仲裁庭主导、法院辅助的原则,与我国目前仲裁庭依赖法院协助的现状形成鲜明对比。

3. 英国:当事人范围受限下的法院弹性协助机制

根据英国《仲裁法》,仲裁庭的调查取证权主要限于仲裁当事人之间,如命令当事人进行文书披露、财产检查等14;而在仲裁庭权限不足或无法有效行使时,法院可依法介入,对第三人作出调查或取证命令15。在A and B v C, D and E案中,申请人依据《仲裁法》第44条,请求法院强制非仲裁当事人的第三方提供证词以协助纽约仲裁。一审法院以该请求未满足《仲裁法》第43条的“证人在英国境内且仲裁地在英国”的条件,且第44条不适用于非当事人为由驳回申请16。但上诉法院推翻该判决,明确指出第44条适用于外国仲裁,亦可适用于非当事人17。可见,英国法院协助仲裁调查取证具有明确的权限边界,也反映出英国仲裁制度在证据对象范围上的精细规范。

4. 瑞士:仲裁庭主导,法院协助的完备机制

瑞士将国内仲裁和国际仲裁分别纳入《民事诉讼法典》和《联邦国际私法法案》加以规制,均明确赋予仲裁庭自行调查取证的权力;如果在调查取证或其他程序事项中需要国家司法机关的协助,仲裁庭或经仲裁庭同意的一方当事人可以向有管辖权的法院提出请求18。另外,若仲裁庭作出临时措施命令而对方不予配合,法院亦可经申请强制执行19。瑞士的制度安排体现出高度规范化与程序清晰的特点,在保障仲裁独立性的同时,为其顺利推进提供了充分的司法支撑。

上述法域虽在法院协助仲裁取证的路径与力度上有所差异,但普遍体现出“在保障仲裁独立性的基础上,通过明确授权与程序规范提升仲裁效能”的制度共识。对我国而言,这些经验有助于更全面理解该机制的实践价值及发展趋势。


e4a646ba3980fa48fbcda3244ee8fc44.png

结语


随着仲裁调查令制度的逐步落地实施,仲裁庭与法院的协同框架正在中国仲裁实践中日益成型,为仲裁机制注入更强的可操作性与权威性。

从实务角度看,当事人应提升在纠纷发生前的证据预留意识,并在仲裁阶段积极配合仲裁庭临时措施与调查安排;仲裁机构则应在现有制度基础上,进一步规范调查令申请流程,并建立与属地法院的沟通机制;而律师作为仲裁调查取证的关键执行者,更需熟练掌握相关机制、合理设计调查策略,提升案件推进的专业性与效率。

总而言之,仲裁调查令制度的实践推进,既优化了仲裁程序的事实查明机制,也提升了我国作为国际仲裁地的制度吸引力。对仲裁实务各方而言,及时掌握并用好这一工具,将是提升争议解决效率的重要手段。未来,随着更多司法协助规则的细化完善,仲裁调查令也将成为连接仲裁效率与司法权威的重要桥梁,为中国仲裁的国际化发展奠定坚实基础。

感谢实习生陈薇冰对本文做出的贡献。


文章附录

  1. 上海国际商事法庭开出协助国际商事仲裁调查取证的调查令. 中华人民共和国最高人民法院<https://www.court.gov.cn/zixun/xiangqing/465981.html>

  2. 全国首例!上海国际商事法庭开具调查令支持国际仲裁临时措施. 上海一中法院<https://mp.weixin.qq.com/s/-FPCv4OCtt2XrYPqUDKCdg>

  3. 《中华人民共和国仲裁法》(2017修正)

    第四十三条 当事人应当对自己的主张提供证据。

    仲裁庭认为有必要收集的证据,可以自行收集。

  4. 王晓鑫. 《北京仲裁》专题|我国商事仲裁中仲裁庭调查取证的可行路径. 北京仲裁委员会<https://mp.weixin.qq.com/s/3dacXu5RhG8FwycHazWp1w>

  5. 《中华人民共和国仲裁法》(2017修正)

    第四十六条 在证据可能灭失或者以后难以取得的情况下,当事人可以申请证据保全。当事人申请证据保全的,仲裁委员会应当将当事人的申请提交证据所在地的基层人民法院。

  6. 《北京仲裁委员会仲裁规则》(2022版)

    第三十四条 仲裁庭自行调查事实、收集证据

    (一)当事人申请且仲裁庭认为必要,或者当事人虽未申请,但仲裁庭根据案件审理情况认为必要时,仲裁庭可以自行调查事实、收集证据。

    《西安仲裁委员会仲裁规则》(2023版)

    第四十五条 仲裁庭调查

    (一)当事人申请且仲裁庭认为有必要,或者当事人虽然未申请但根据案件审理情况仲裁庭认为确有必要的,可以自行调查事实、收集证据。

  7. 全国首例!上海国际商事法庭开具调查令支持国际仲裁临时措施. 上海一中法院<https://mp.weixin.qq.com/s/-FPCv4OCtt2XrYPqUDKCdg>

  8. 上仲动态|上海仲裁委员会获得首例协助仲裁机构调查令. 上海仲裁委员会<https://mp.weixin.qq.com/s?__biz=MzA3NzQ2NjY5NA==&mid=2650369007&idx=1&sn=8ff627a7833442c7f9483ab1fd67b2a5&chksm=875c56c6b02bdfd0dede49904ac674ccfe9e177b220d6d6bd48aaf7e62f99c8ab88298d167b8&scene=27>

  9. 【河法行动】全市首份!河源法院开具商事仲裁案件调查令. 河源市中级人民法院<https://mp.weixin.qq.com/s/7193VxwdNelKe4xrHza5dA>

  10. 首份调查令,破解仲裁取证难题. 中山市中级人民法院<https://mp.weixin.qq.com/s/q-4vScoeiz-wiFqfwqMFZw>

  11. 《贸易法委员会国际商事仲裁示范法》(2006年修订)

    第27条 法院协助取证

    仲裁庭或一方当事人在仲裁庭同意之下,可以请求本国内的管辖法院协助取证。法院可以在其权限范围内并按照其关于取证的规则执行上述请求。

  12. U.S. Code: Title 9 — ARBITRATION

    §7 - Witnesses before arbitrators; fees; compelling attendance

    The arbitrators selected either as prescribed in this title or otherwise, or a majority of them, may summon in writing any person to attend before them or any of them as a witness and in a proper case to bring with him or them any book, record, document, or paper which may be deemed material as evidence in the case.

  13. Ferro Union Corp. v. SS Ionic Coast, Civ. A. No. 67-H-662

  14. Arbitration Act 1996

    34 Procedural and evidential matters.

    (1)It shall be for the tribunal to decide all procedural and evidential matters, subject to the right of the parties to agree any matter.

    (2)Procedural and evidential matters include—

    (d)whether any and if so which documents or classes of documents should be disclosed between and produced by the parties and at what stage;

    (e)whether any and if so what questions should be put to and answered by the respective parties and

    (f)whether to apply strict rules of evidence (or any other rules) as to the admissibility, relevance or weight of any material (oral, written or other) sought to be tendered on any matters of fact or opinion, and the time, manner and form in which such material should be exchanged and presented;

    (g)whether and to what extent the tribunal should itself take the initiative in ascertaining the facts and the law;

    (h)whether and to what extent there should be oral or written evidence or submissions.

    38 General powers exercisable by the tribunal.

    (4)The tribunal may give directions in relation to any property which is the subject of the proceedings or as to which any question arises in the proceedings, and which is owned by or is in the possession of a party to the proceedings—

    (a)for the inspection, photographing, preservation, custody or detention of the property by the tribunal, an expert or a party, or

    (b)ordering that samples be taken from, or any observation be made of or experiment conducted upon, the property.

    (5)The tribunal may direct that a party or witness shall be examined on oath or affirmation, and may for that purpose administer any necessary oath or take any necessary affirmation.

    (6)The tribunal may give directions to a party for the preservation for the purposes of the proceedings of any evidence in his custody or control.

  15. Arbitration Act 1996

    43 Securing the attendance of witnesses.

    (1)A party to arbitral proceedings may use the same court procedures as are available in relation to legal proceedings to secure the attendance before the tribunal of a witness in order to give oral testimony or to produce documents or other material evidence.

    (2)This may only be done with the permission of the tribunal or the agreement of the other parties.

    (3)The court procedures may only be used if—

    (a)the witness is in the United Kingdom, and

    (b)the arbitral proceedings are being conducted in England and Wales or, as the case may be, Northern Ireland.

    (4)A person shall not be compelled by virtue of this section to produce any document or other material evidence which he could not be compelled to produce in legal proceedings.

    44 Court powers exercisable in support of arbitral proceedings.

    (1)Unless otherwise agreed by the parties, the court has for the purposes of and in relation to arbitral proceedings the same power of making orders (whether in relation to a party or any other person) about the matters listed below as it has for the purposes of and in relation to legal proceedings.

    (2)Those matters are—

    (a)the taking of the evidence of witnesses;

    (b)the preservation of evidence;

    (c)making orders relating to property which is the subject of the proceedings or as to which any question arises in the proceedings—

    (i)for the inspection, photographing, preservation, custody or detention of the property, or

    (ii)ordering that samples be taken from, or any observation be made of or experiment conducted upon, the property;

    and for that purpose authorising any person to enter any premises in the possession or control of a party to the arbitration;

    (d)the sale of any goods the subject of the proceedings;

    (e)the granting of an interim injunction or the appointment of a receiver.

    (3)If the case is one of urgency, the court may, on the application of a party or proposed party to the arbitral proceedings, make such orders as it thinks necessary for the purpose of preserving evidence or assets.

  16. A, B v C, D and E, (2020) EWHC 258 (Comm)

  17. A and B v C, D and E, [2020] EWCA Civ 409

  18. Swiss Code of Civil Procedure

    Art. 375 Taking of evidence and assistance by the state court

    (1) The arbitral tribunal shall conduct the taking of evidence itself.

    (2) If the taking of evidence or any other procedural step by the arbitral tribunal requires the assistance of the state judicial authorities, the arbitral tribunal may seek the assistance of the competent state court pursuant to Article 356(2). With the consent of the arbitral tribunal, this may also be done by a party.

    Federal Act on Private International Law

    Art. 184

    1 The arbitral tribunal takes the evidence itself.

    2 Where state legal assistance is required for the taking of evidence, the arbitral tribunal or a party with the consent of the arbitral tribunal may request the participation of the state court at the seat of the arbitral tribunal.

  19.  Swiss Code of Civil Procedure

    Art. 374 Provisional measures, security and damages

    (1) The state court or, unless the parties have agreed otherwise, the arbitral tribunal may at the request of a party order provisional measures, including measures for the preservation of evidence.

    (2) If the party concerned does not voluntarily comply with a measure ordered by the arbitral tribunal, the state court shall, at the request of the arbitral tribunal or a party, make the necessary orders; if a party makes the request, the consent of the arbitral tribunal must be obtained.



阅读原文

手机扫一扫
分享这则文章